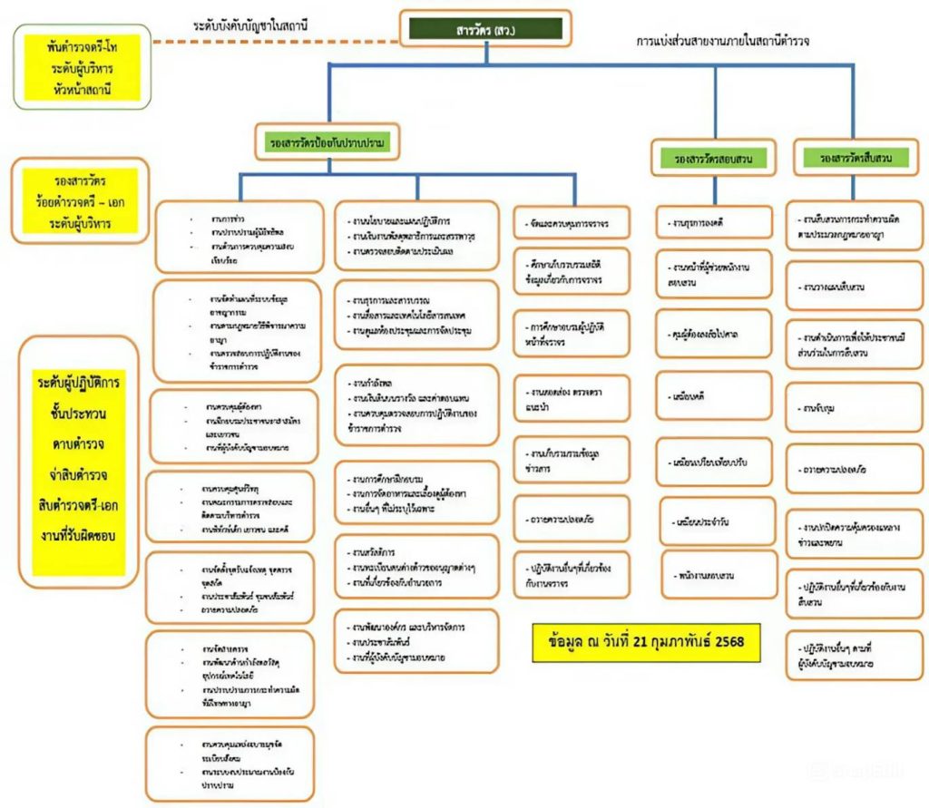
O1 โครงสร้างและอำนาจหน้าที่

อำนาจหน้าที่ตามระเบียบ กฎหมาย

อำนาจหน้าที่

อำนาจหน้าที่ตามกฏหมายอื่น

อำนาจหน้าที่ตามกฏหมายอื่น(ตามโครงสร้าง Web ตร.)

แผนบริหารราชการของสำนักงานตำรวจแห่งชาติ เพื่อกำหนดแนวทางและแผนที่ปฏิบัติราชการของสำนักงานตำรวจแห่งชาติ ประจำปีงบประมาณ พ.ศ.2568

ยุทธศาสตร์สำนักงานตำรวจแห่งชาติ 20 ปี

(พ.ศ.2561 – 2580)